Premiere Rush Guided Workflow—What to Shoot? Coming Up with Story Ideas
After coming up with a theme or style of video and deciding your niche, it's time to brainstorm a story idea (or a set of ideas in the case of a series of stories) around that theme.
Idea for a Feature or Documentary
Coming up with an idea for either a narrative film or a documentary film can happen in a variety of ways. Often, an idea will just come into your mind with little effort. Ideas like these can be brilliant but are often fleeting and can escape you quickly. As I mentioned in "brainstorming," it's best to capture that idea right away by writing it down in a safe space or recording it onto a device, like your phone.
You can often draw from your own life and experiences (and those of your family and friends) to construct a narrative story. I think it's a great idea to write down each of these salient life experiences as potential narratives.
For a documentary, the story is told by real people. Your job is to craft a story from the details around that story, given by individuals or by doing research, or, usually both.
Take an idea about a real person or event that you read about, say, in a book, magazine, or newspaper article, and then make a story around that for your film or doc. I wrote an entire screenplay around an article I read in People Magazine once.
For a narrative film, you can also make up a story based on whatever strikes your fancy. Let your imagination run a little wild. You can make up stories about people, places, and things that don't even exist. We wouldn't have had a "Star Wars" had George Lucas not thought it all up. So feel free! Write about time travel, space aliens, and a future that does not yet exist. It's all available for you, whatever you like.
For each of these story ideas, each can be further broken down into story components called scenes. Scenes are built into 3 Acts, like a stage play: a beginning, a middle, and an ending. You construct all stories in this manner, be they narratives or documentaries.
You can organize scenes into acts for the sake of storytelling, which is at the heart of creating a stellar narrative. See more info about that here in Storytelling Techniques.
Ideas for a Series
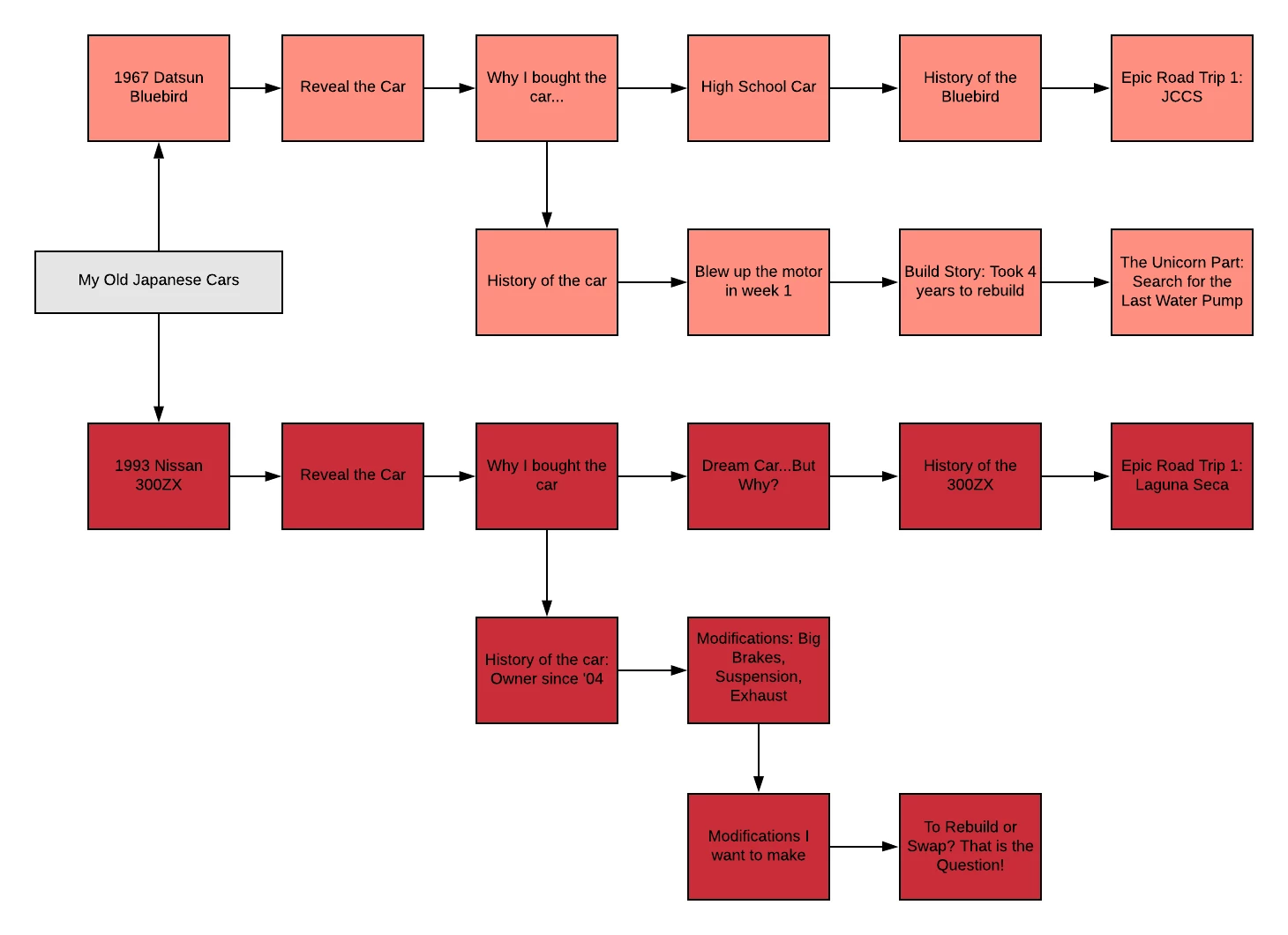
Let's say my style of video is a "Vlog." I wish to make a series of stories for a YouTube Channel. A niche for the vlog, I've decided, for example, is my old Japanese car collection. I start with 2 separate stories by listing the cars themselves, then I think about story lines I could create about each car.
The first video, for example, I reveal the car to the audience. Next, I describe why I got the car and what it means to me. Then, I'd tell stories about my history with the car, like certain stories about the good times and the bad and owning the car, etc. I believe I could could come up with at least 50 stories in and hour or two, but it doesn't stop there!
If I start running out of ideas, I could widen my niche by interviewing other friends with old Japanese cars. I could travel to car meets and do road trips, then do videos about those things. You could literally keep flowing within a niche, and creating new content that would keep your core audience entertained and engaged for a long, long time.

For each of these story ideas, each can be further broken down into story components: a beginning, a middle, and an ending. You do this for the sake of storytelling, which is at the heart of creating stellar content. We'll talk more about story construction a bit later.
Tip: For any serial content, such as that contained on a YouTube channel, organize your proposed stories in some kind of logical order before you begin shooting.
Now that you've brainstormed and come up with story ideas, it's time to start making more cohesive plans for your story.

