Question
load 오류
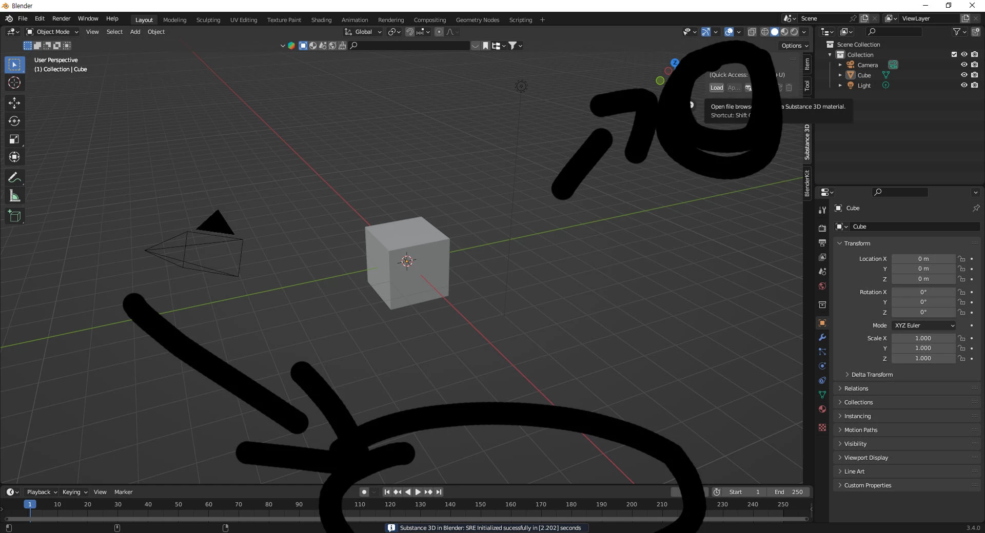
블렌더에서 substance 3D penel을 사용할려고 load를 누르면 창이 안뜨고
아래 Substance 3D in Blender: SRE Initialized sucessfully in [2.168] seconds 라는 말이뜨고 창이 안나옵니다 블렌더도 재설치 해보고 애드온도 다시 삭제 하고 재설치 해봤는데 동일한 현상이 나옵니다

블렌더에서 substance 3D penel을 사용할려고 load를 누르면 창이 안뜨고
아래 Substance 3D in Blender: SRE Initialized sucessfully in [2.168] seconds 라는 말이뜨고 창이 안나옵니다 블렌더도 재설치 해보고 애드온도 다시 삭제 하고 재설치 해봤는데 동일한 현상이 나옵니다

Already have an account? Login
Enter your E-mail address. We'll send you an e-mail with instructions to reset your password.