Answered
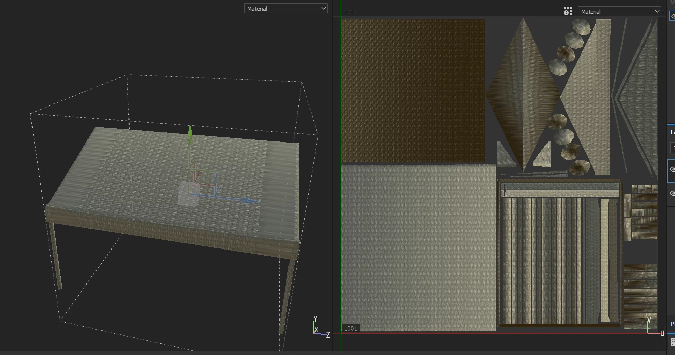
Does anyone have any ideas why the UV behave like this. THE UV edge distortion? I'm lost


I fixed the UV in maya again, and that weirdly enough fixed it even though I didn't change much. I tell you all, I tend to create bugs that sometimes baffles me.
Already have an account? Login
Enter your E-mail address. We'll send you an e-mail with instructions to reset your password.