Skip to main content
Inspiring
January 30, 2024
Question

Photo Shopを読み込みしても正しくAfter Effectsに読み込まれない

  • January 30, 2024
  • 2 replies
  • 607 views

Photo Shopでテキストを1文字ずつ三層に重ねているのですが
After Effectsで読み込みしても正しく反映されません。

全くのど素人でありまして、どなたか分かります人がいましたら教えて頂きたく思います!

 

This topic has been closed for replies.

2 replies

Community Expert
January 30, 2024

「ト」の文字だけですが、
「ト」だけを各グループから抜き出して、「ト」だけのグループにまとめる、または、そのまま保存します。


そのまま保存した場合は、After Effectsに読み込むと下図のようになります。


この場合は、プリコンポーズをすると「ト」だけの新しいコンポジションができます。


「ト」のレイヤーを個別に移動できます。

Community Expert
January 30, 2024

<追記>

参考ですが、
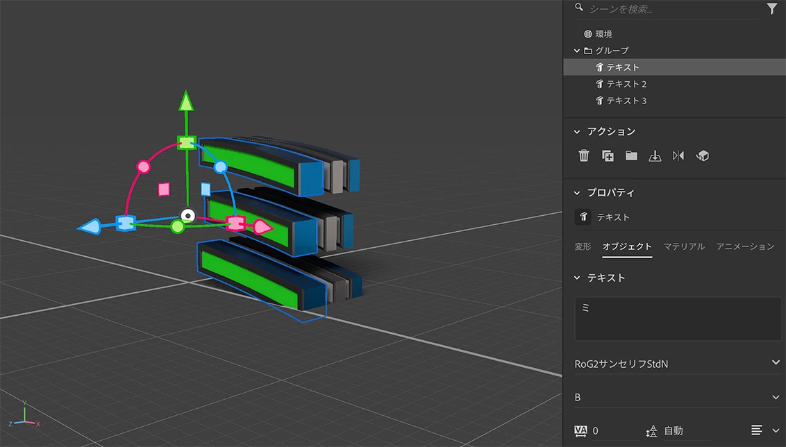
複雑な構造だったので、3Dプラグインを使って3Dモデルでアニメーションを作成してみました。

思ったようなベベル(縁取りのようなもの)が作成できれば、作業効率は良いかもしれません。

Community Expert
February 1, 2024

「ミ」については、マスクの設定が原因になっていました。
「減算」を「加算」に変更すれば修正できます。


1文字づつ移動するアニメーションを作成する場合は、先の回答のように1文字づつグループにして下さい。

 

参考ですが、
2Dで作成する3D風テキストや金属のテキストなどは、After Effectsの3D機能で作成した方が手間が少なくて良いと思います。

確認していませんがパターンを使い回すこともできると思います。


また、アニメーションにする場合、動きが限定されたりレイヤースタイルを適用したレイヤーを回転させると影の方向もおかしくなります。


関連する記事のリンクを貼っておきます。
立体的な四角の作成方法 - Adobe Community - 14375796 

この動画のテロップは今ならどう作ればいいでしょうか? - Adobe Community - 14371406 

 

ご質問の3層になっているテキストを作成する場合は、サードパーティーのプラグイン、または、Adobe Dimensionをインストールすれば作成できます。
Adobe Dimensionは、CCコンプリートプランに含まれています。


Dimensionの場合、テキストを複製して並べる方法になります。

(*スクリーンショットはSubstance 3D Stagerを使用しています)


1文字づつアニメーションする場合は、マテリアルの設定をしてからテキストを1文字に書き換えてからシーンを書き出します。


3個のファイルをAfter Effectsに読み込んで移動や回転などの動きを付けます。

ajabon grinsmith
Community Expert
Community Expert
January 30, 2024

AfterEffects上でこれをどうしたいか、によりますが、

ただ表示させたいだけであれば、レイヤーパネルメニューから「表示部分を結合」して別名保存したものを使ってみてください。

(スクショ下:そのままのもの スクショ上:表示部分を結合したもの)コンポジションとして読み込みしました。

 

 

1文字ずつばらばらに動かしたいなど目的がある場合はAfterEffectsフォーラムにスレッドを移動しますが、

どうなのでしょう?

Inspiring
January 30, 2024

ご対応ありがとうございます!ご指摘していただいた通りでバラバラに動かしたいです!

何か対処法はありますでしょうか?

ajabon grinsmith
Community Expert
Community Expert
January 30, 2024

スレッドをAfter Fffectsフォーラムに移動しました。

こちらで助けてもらってください。

 

なにか参考にされたサイトや書籍、動画などあれば知らせてもらったほうがいいかもしれません。