Skip to main content
Participant
June 15, 2024

Error: I can't load the downloaded .sbsar file.

  • June 15, 2024
  • 3 replies
  • 676 views

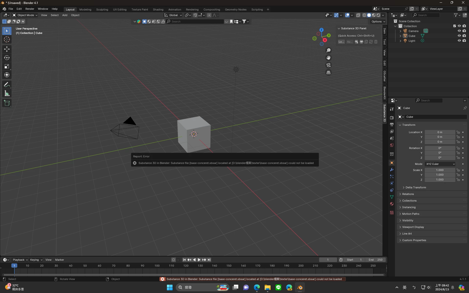
I tried to load a .sbsar file and received the following message in Substance 3D in Blender: "Substance file [base-concrete.sbsar] located at [D:\blender檔案\texter\base-concrete.sbsar] could not be loaded."

3 replies

Adobe Employee
August 1, 2024

Hi @JRWalden , sorry to hear about this. Can you please share a screenshot of the console error that you are seeing when you try to load? That will help us see if there are any other issues happening.

If you are on Windows, you go to the top bar of Blender and go to Window > Toggle System Console
If you are on Mac, open Blender with the following command in the Terminal app: 

cd /Applications/Blender.app/Contents/MacOS
./Blender

 

This should start the console log window. Please share the output of that window when using the load button.

 

Best,
Aldo

JRWalden
Participant
July 31, 2024

I'm having this same error. No matter what path name I use -- carefully using only standard Roman characters -- it still fails with the same message  saying it cannot load the SBSAR file. Anyone got any clue how to fix this? It renders the Adobe Blender addon unusable. 

Adobe Employee
June 18, 2024

Hi @夜38056802obar , thank you for reaching out. This may be occuring because of a known issue with loading files stored in a file path that uses non-roman characters. Can you try creating a new directory for the .sbsar so that the file path contains only roman characters and numrerals? For example "D:\assets\my.sbsasr"

 

Best,

Aldo