SUBSTANCE 3D ADDON ERROR IN BLENDER
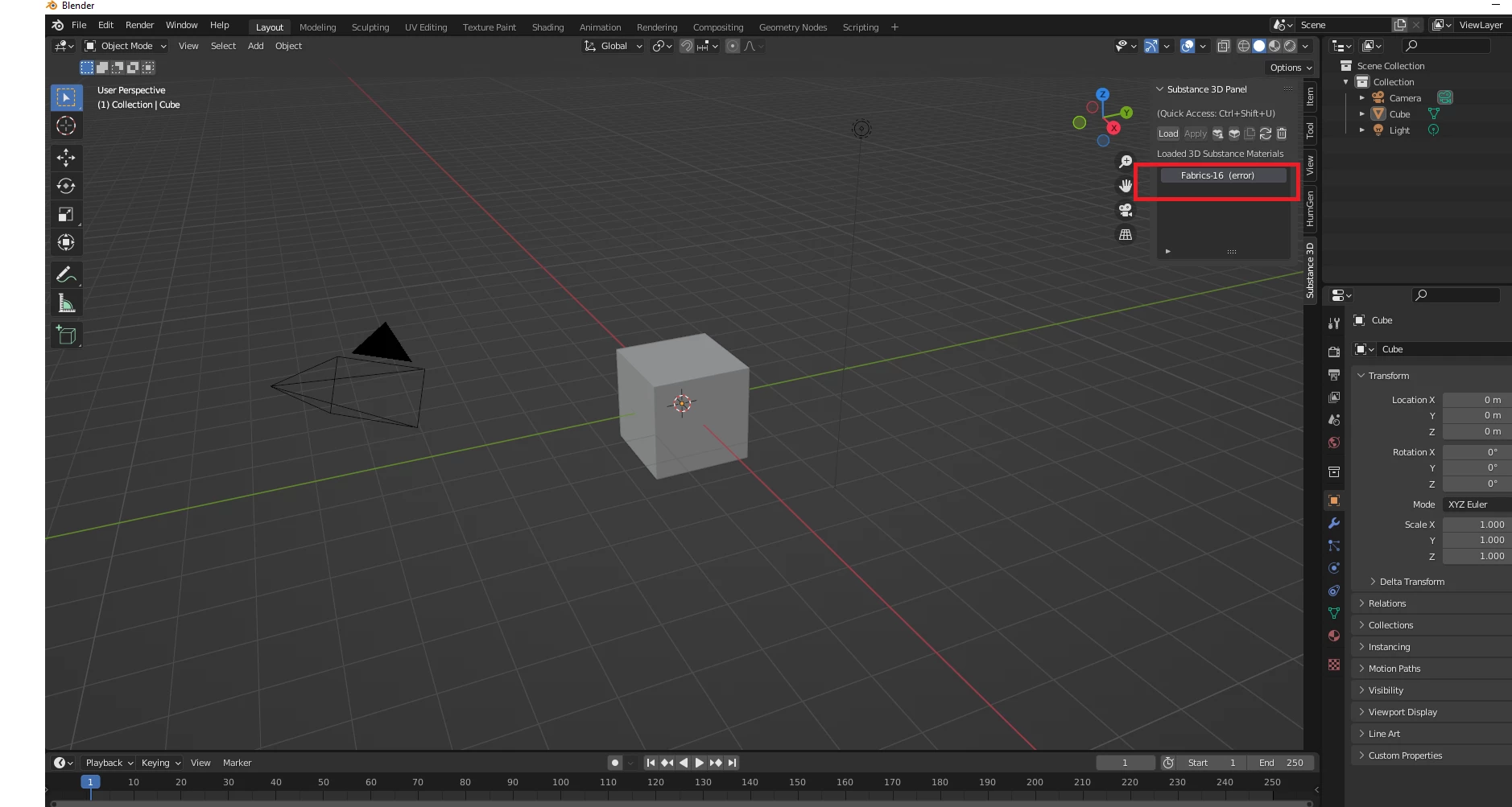
Hello guys, when l wanna add ths material with substance3d l get this error . What should l do 
Hello guys, when l wanna add ths material with substance3d l get this error . What should l do 
Already have an account? Login
Enter your E-mail address. We'll send you an e-mail with instructions to reset your password.