Skip to main content
Community Expert
October 19, 2017
Open for Voting

P: Should be able to Sync full raw files to the cloud, not just smart previews

  • October 19, 2017
  • 100 replies
  • 7330 views

Lightroom Classic, like Lightroom CC (what a confusion this naming causes!) should be able to upload full raw files to the cloud and not just smart previews. This is clearly a missing feature. This is especially handy if you mainly use Lightroom Classic because of its much more powerful editing and ability to actually print but would love to edit the full image from other machines.

100 replies

Wurstkrapfen
Inspiring
March 13, 2022

That phone sync to lr classic actually can work. You just need to have a shared autoimport on LR mobile and those file then sync to LR classic into the download folder you set in the sycn settings.

After that you can move it in your desired folder but you have to manually delete the orignal from the phone if you want to free up space, and reshare it manually as a smartpreview.

Wurstkrapfen
Inspiring
March 13, 2022

Yes some simple switches that can also be used on mutliple files like:
"replace smartpreview with orignal"
"replace smartpreview with lossy compressed original"
"replace original with smartpreview" (to be able to clear cloud space again if needed)

Would make life and cloud backup so much easier.
At the moment classic is creating another local copy if you push your oringal into the cloud and you end up with the same file twice on your drive (do that with a 2TB collection).
Or you are forced to use LR cloud desktop that still spams your C: drive and genrally also uses up a lot of diskspace you don't care since you are using LR classic and just need this to organize cloud backups.

evikne71
Known Participant
January 28, 2022

I am sure many have asked for this before, but I couldn't find any ideas I could vote for. My biggest wish is to have all my original files available everywhere, without having to connect an external HD to my computer. Unfortunately, the LR CC is not relevant to me until it has the same features as LR Classic.

 

So I wish LR Classic also had the ability to store original files in the cloud. It should be optional of course, and you should be able to choose which files you wanted to store in the cloud and which to store locally.

 

I would gladly pay a higher subscription price to have this option.

Participant
January 9, 2022

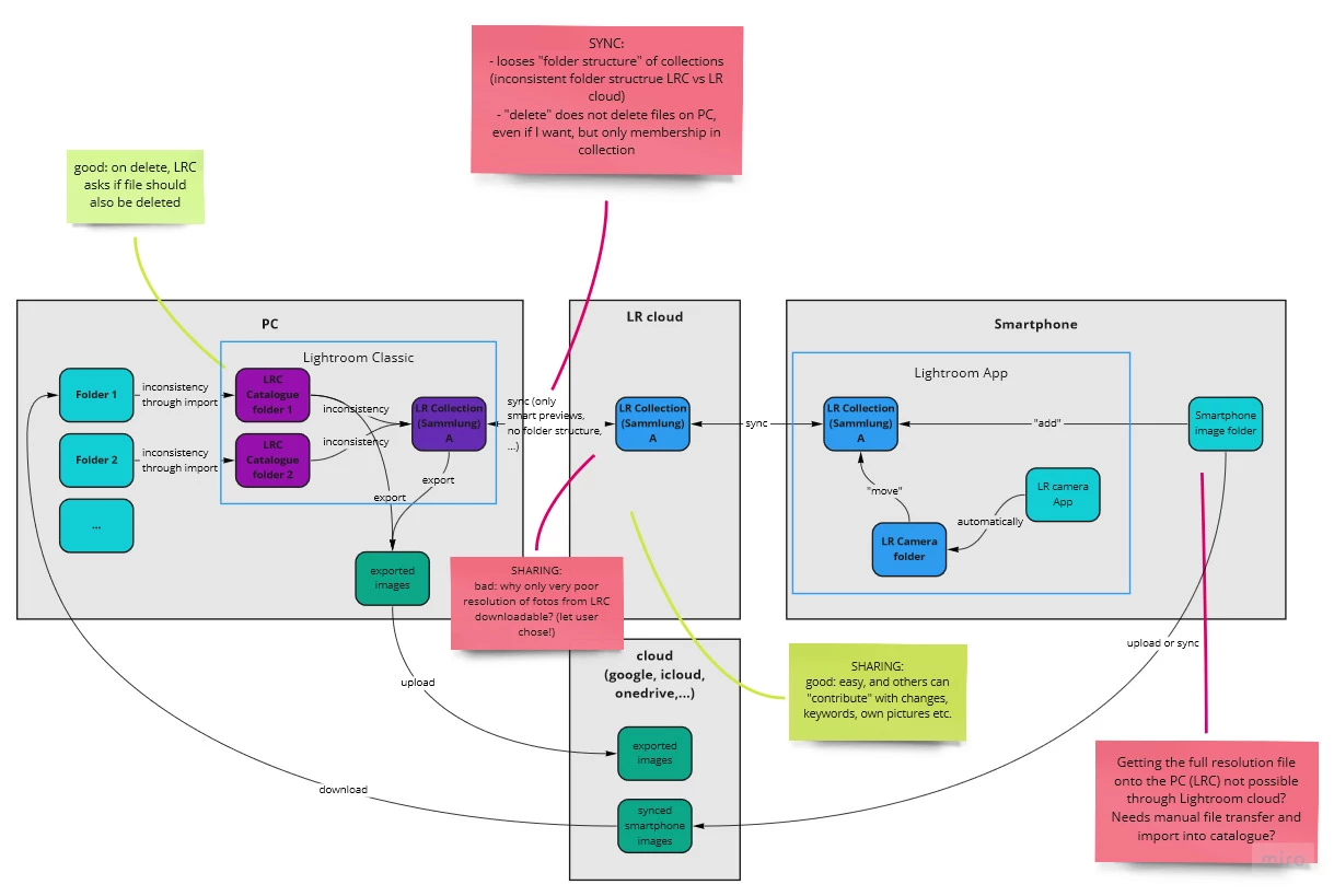
When I was trying to explain my wife how syncing of Lightroom Classic ans Lightroom mobile works, I (again) realized that syncing is NOT a well designed nor a well programmed feature.

 

And again, I realized that the missing feature is to be able to sync the Lightroom classic catalogue. This would instantly enable:

- work with the Photos on multiple computers (home, on the road, even modile phone)

- easily share full res images (the current limitation to the "smart previews" is terrible). Currently, only an export to a seperate cloud service works, which is again creating inconsistency and does not enable contributing by others.

- sort and develop photos jointly

 

Maybe, the backward compatibility gets lost, but that has happened before, so that is not an argument against developing such a syncing feature. Also, it is software, so there is no technical reason against it, since Adobe has proven the feasibility with the Lightroom ecosystem.

 

So, please "simply" add the same sync feature to Lightroom classic.

Inspiring
August 23, 2021

@Johan_Elzenga Thanks - better to know the facts.

JohanElzenga
Community Expert
Community Expert
August 23, 2021

There are lots of threads with suggestions like this in this forum already. Unfortunately, Adobe has said years ago that Lightroom Classic will not get any new sync features, so I wouldn’t hold my breath.

-- Johan W. Elzenga
Inspiring
August 23, 2021

Sharing of photos via link in LrC is only possible with a resolution of Smart Previews.

If a customer or a friend needs the photos in high quality there is no solution in LrC.

The workaround via export to LrM and enabling sharing in LrM creates redundancy and is cumbersome.

Please enable an optional full resolution upload to the cloud in LrC.

Rikk Flohr_Photography
Community Manager
Community Manager
April 22, 2021

This thread is being merged into an existing authoritative thread for better tracking and response. Please review the official answer (if any) in the second post on the thread for more information. 

Rikk Flohr: Adobe Photography Org
Inspiring
April 22, 2021

I will always be a Lightroom Classic user simply because of the volume of images I have amassed. No question about it. However, I like the ability to edit specific photos on my iPad. Because iPad resolutions are so high now, I find that smart previews are no longer enough. I would like to be able to sync full-res images to the Cloud.

In the future, for any synced album in Lightroom Classic, I would like to see the option of choosing between Smart Previews or the full-res image. It's then the choice of the user on which they prefer but also saves on storage space when needed.

Inspiring
April 20, 2021

At the time, a 2560x2560 max dimension probably seemed like a reasonable limit. The issue is panoramic images, as well as cropping.

A modern iPhone will take panoramic of 16380 × 3646. When scaled down to fit a max 2560, that panoramic is 2560 x 570 and takes us back to the 1990's!

If you do a tight crop on a large 4896x3264 24Mpix image, that crop is re-applied in the cloud to an upscaled 2560x1760 image in the cloud, and the result is terribly jaggy (my daughter would say "janky"!)

Allowing entire Collections and/or images inside to be synced at full rez would fix this. As has been pointed out, dragging the source into a Lightroom (CC) Album does exactly this, and reasonably consumes quota.

I'm confused as are many others... what is the reasoning not to implement this simple fix?