Skip to main content
Participant
January 29, 2025
Question

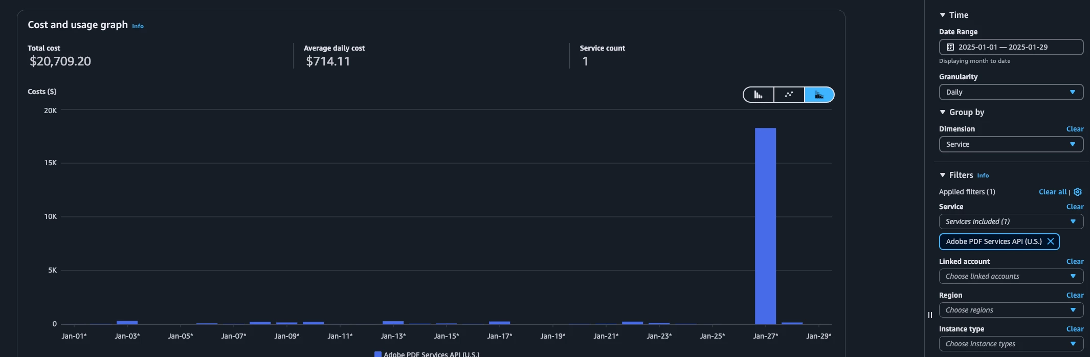
Un Accounted Spike in AWS Marketplace Bill on Jan 27th 2025.

  • January 29, 2025
  • 3 replies
  • 557 views

Our usage patterns and all other logs do not show any changes to consumption. This is 4x our monthly coonsumption in just a day.

No correlation seen in any other aws compute usage.
Can someone from the Adobe team look into this. This has happened in the past and is happening to other users too.

3 replies

Adobe Employee
January 31, 2025

Corrected bill will be reflected back at 9:30 am PST on 31st Jan  . Please confirm back by checking your AWS Marketplace bill. 

Participant
January 31, 2025

Our developers mentioned that it has been fixed. 
Thanks a lot for your help @Shashank35843121v3ro 

Adobe Employee
January 29, 2025

It is a known issue and will be corrected. We are already onto it.

Participant
January 29, 2025

@Anubhav5FC5 @Sumona Ghosh @Raymond Camden 
Could one of you please look into this. This is a $20K charge and very significant.

Participant
January 29, 2025

We had a $6000+ bill. Normally we only use max $100. The usage reports don't show any extra or unusual usage..

Adobe Employee
January 31, 2025

Issue is corrected. Apologies for inconvenience

Corrected bill will be reflected back at 9:30 am PST on 31st Jan  . Please confirm back by checking your AWS Marketplace bill.