Question
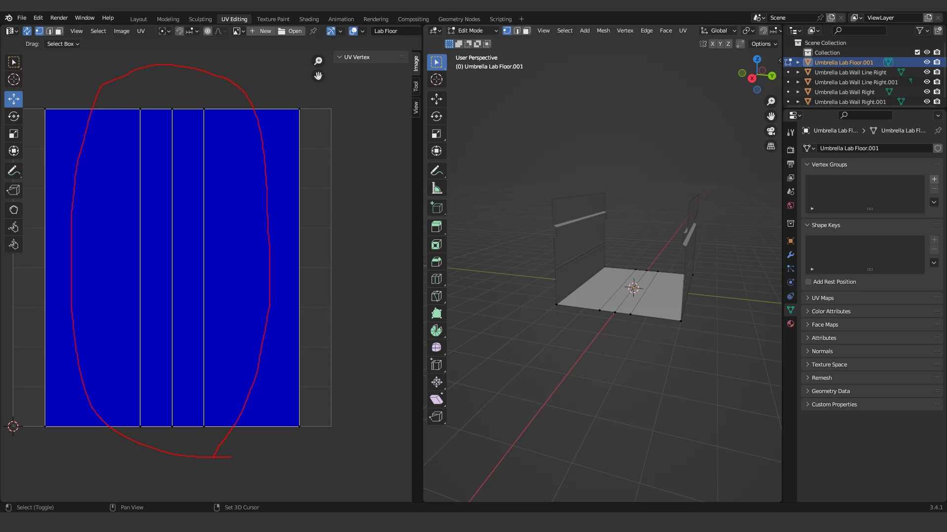
Blender to Substance Substance Painter UV's
I made assets in Blender, export them as FBX and import them into Substance Painter,
However importing them into Substance Painter alters the UV maps and adds lines between vertices that aren't present in the Blender version.


