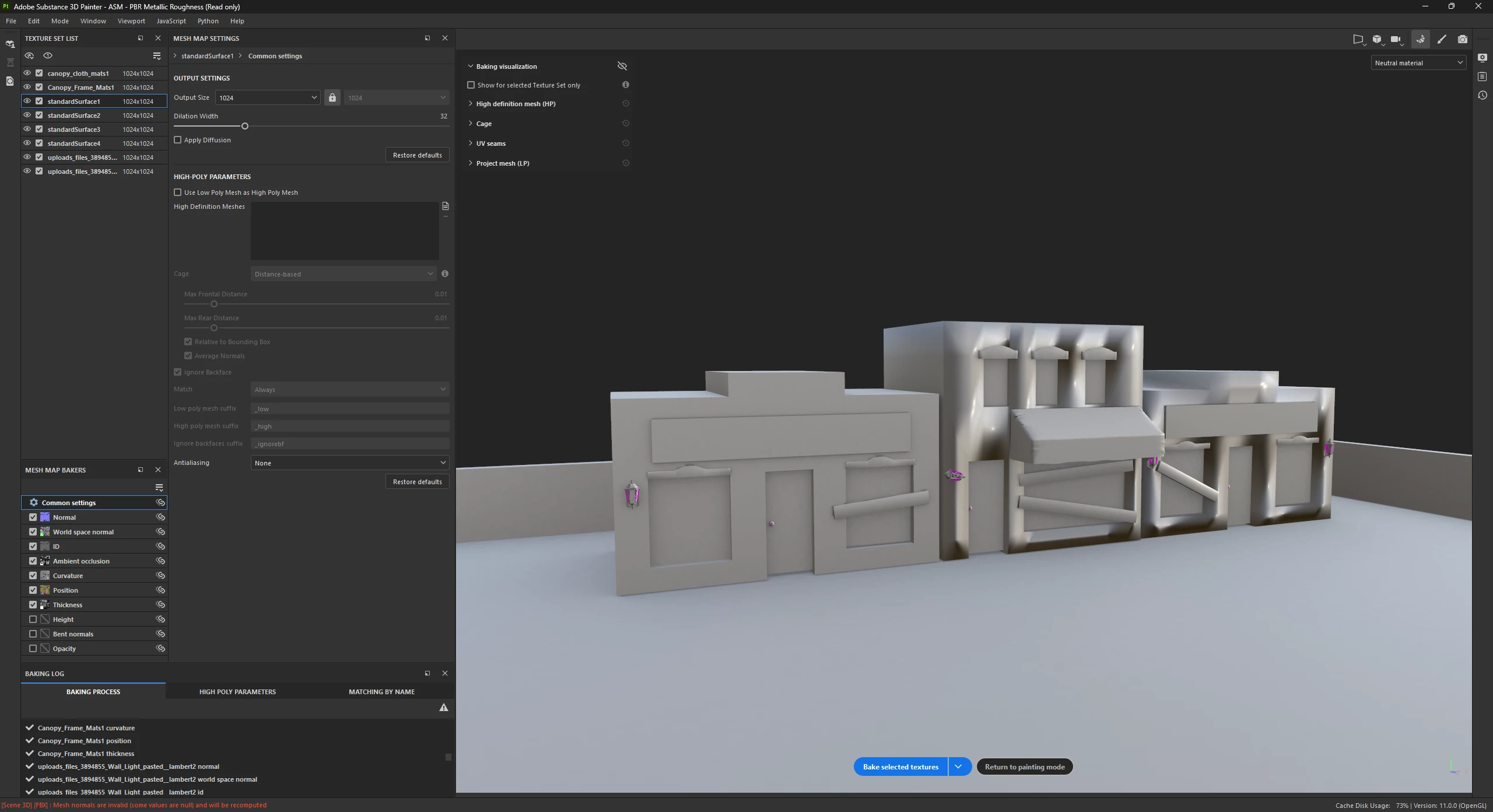
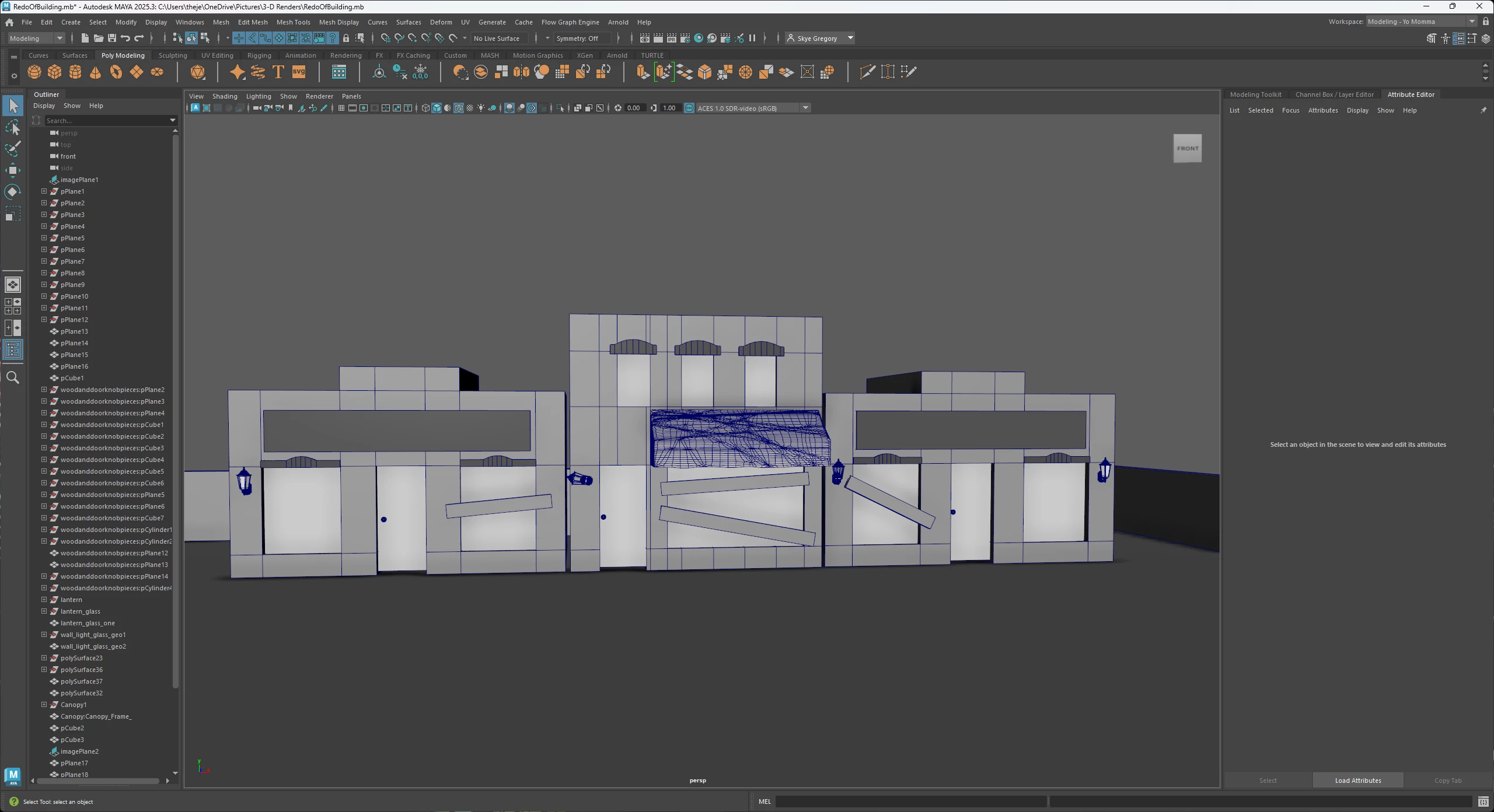
Question
Does anyone know why my Maya UVs have this weird texture when exported to Substance Painter?
Does anyone know why the first building looks okay, but the second and third are distorted and misshapen? Nothing in my UVs are overlapping, and everything is in the 0-1 space.

