Lines (seams) artifacts are visible on the edges
Hello Everyone.
I've been trying to fix these artifacts for a long time but didn't succeed so maybe you could help me with that.
Basically, I've created some objects in Blender, both low and high poly:
Low:

High:

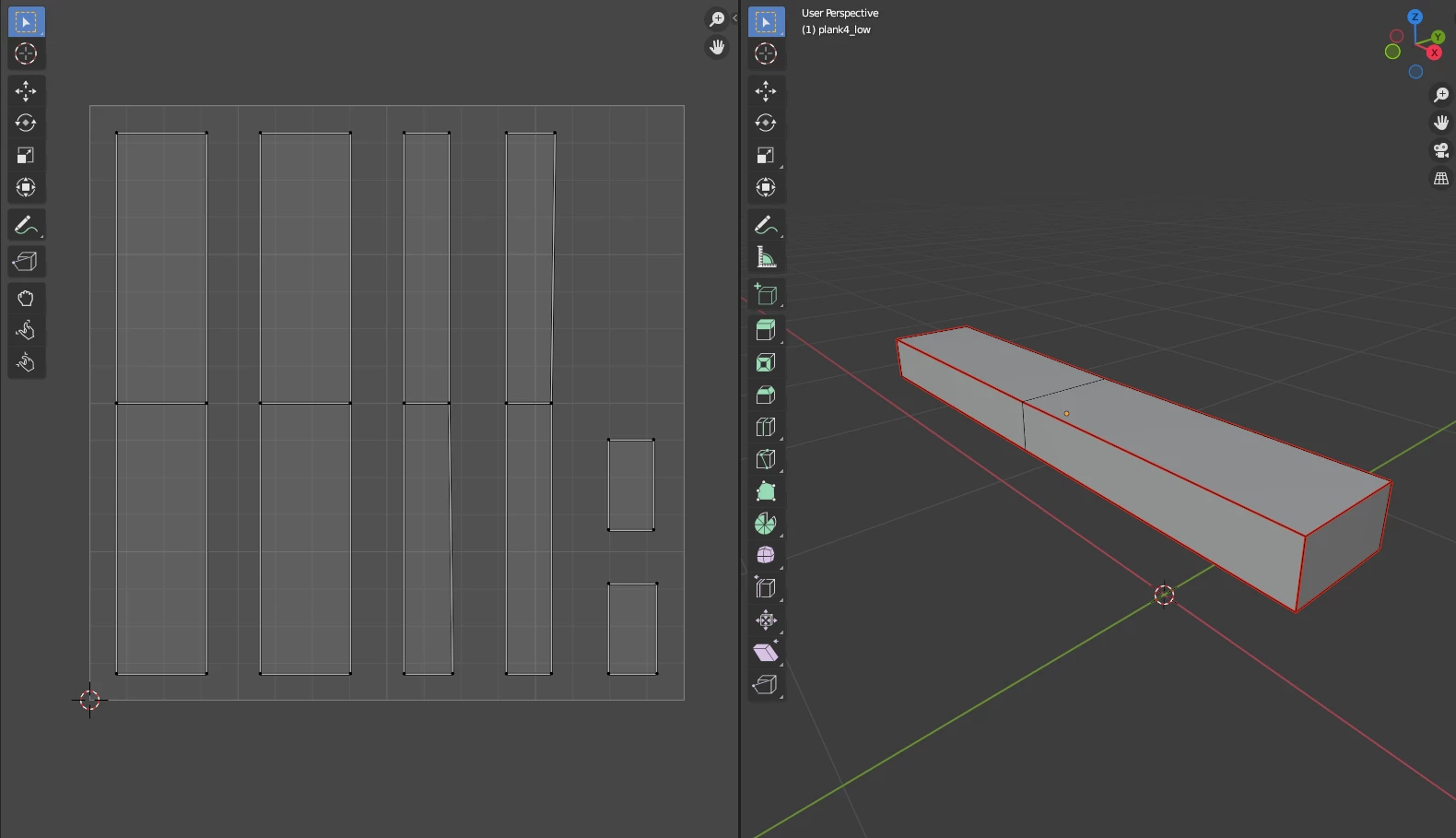
I've marked seams on hard edges and unwrapped the low poly:

Then I exported both models to SP. I've been using these settings for baking:



Once the baking was done, these lines on the edges appeared:

However, if I zoom out, these lines become less visible:

Even though they are not really visible from a distance, I still want to fix these artifacts, if it is possible of course.
Then I duplicated the low poly three times and made some adjustments to the new objects:


They are separate objects with suffixes _low and _high on all eight of them.
Here are the uvs:

However, once the baking was done, these lines have become more visible on the edges:



I've been looking through the forums searching for an answer to my problem, I've tried everything to fix these artifacts, but worthless. I'm desperate for the solution so I'd really glad if somebody could help me.
