Low-poly model which is fine in Blender and ZBrush covered with artifacts when opened in Painter
- May 21, 2023
- 1 reply
- 1334 views
Hi.
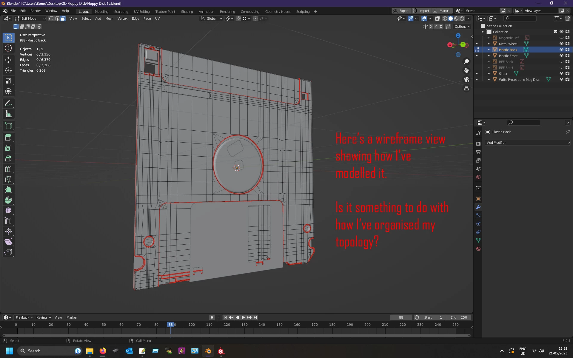
I'm working on a model of a floppy disk. I finished the low-poly version and it looks great in Blender and also if I export it into ZBrush, both in the viewports and if I render it.
However, as soon as I open the .fbx in Substance Painter, there are artifacts all over the model. This isn't a baking issue, as they're there prior to baking - as soon as the model is imported. I baked it anyway, just to see what would happen, and although this masks the problem in a few of the areas, it's still clearly apparent in others.
What have I done wrong here? All normals are facing the right way, and I've used MERGE BY DISTANCE to check there are no double vertices.
I've attached screenshots which will hopefully make the issue clear. I'm still relatively new to 3D so please bear with me if it's just that I'm doing something daft.
Thanks in advance.
-Andrew

