Skip to main content
BartonGarrett256
Inspiring
March 28, 2017
Answered

Can't Extrude Illustrator Text in C4D

  • March 28, 2017
  • 1 reply
  • 5948 views

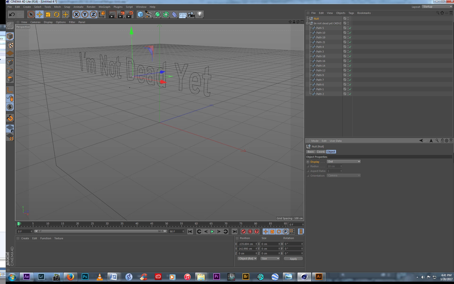
I've gotten all the way through the multiple secret handshakes to get text into C4D, including the version 8 format, but am stuck and my text will not extrude.  I search the forums and get instructions that say the catch is- I have to, under Object, check the box Hierarchical to link the splines, without doing that it can't extrude a null, which is how it came in.     I can't get that box to appear, so I can't check it.  Any suggestions would be welcome.

This topic has been closed for replies.
Correct answer BartonGarrett256

Thanks so much, that incredibly precise answer and an hour of my time solved the problem.  I do hope I did not pull you away from your work at the State Department too long.  Say Hi to Rex for me.

If someone else gets stuck, and happens upon this- The Maxon tutorials I was directed to when I installed the program did not help. They are, to my inexperienced eyes, designed for someone creating shapes from scratch.  I simply wanted to extrude some text.   Nor did the Lynda.com tutorials help (they are usually pretty good) and I could not get anywhere with Maxon's on-line help.  I found the solution in a comment posted to a lame YouTube tutorial done by a kid in his basement, you know, the kind that start out "Yo Dudes". Go figure.

Maxon changed the name of Extrude Nurbs to Extrude. All the tutorials I found told me to use Extrude Nurbs to get the null to extrude. I spent a lot of time trying to figure out how to get to the Extrude Nurbs command.  I could not find it, mostly because it is not there.  After you do all the other steps in Illustrator- saving in 8, centering and creating outlines it will still come in as a null and you have to apply that to get it to extrude. 

Two steps to solve the problem- first drag Extrude from the top pull down menu- it is in the sub-menu of  the green cube with a scaffold around it icon- onto your file in the menu at the right of your screen, then do not forget to, under the Object tab menu down below it- check the Hierarchical box.   And then Bob's your uncle.

1 reply

Mylenium
Legend
March 29, 2017

Umm, well, it would help to actually put them under an extrude object, not a Null object. Seriously, read the C4D help instead of relying on questionable tutorials.

Mylenium

BartonGarrett256
BartonGarrett256AuthorCorrect answer
Inspiring
March 31, 2017

Thanks so much, that incredibly precise answer and an hour of my time solved the problem.  I do hope I did not pull you away from your work at the State Department too long.  Say Hi to Rex for me.

If someone else gets stuck, and happens upon this- The Maxon tutorials I was directed to when I installed the program did not help. They are, to my inexperienced eyes, designed for someone creating shapes from scratch.  I simply wanted to extrude some text.   Nor did the Lynda.com tutorials help (they are usually pretty good) and I could not get anywhere with Maxon's on-line help.  I found the solution in a comment posted to a lame YouTube tutorial done by a kid in his basement, you know, the kind that start out "Yo Dudes". Go figure.

Maxon changed the name of Extrude Nurbs to Extrude. All the tutorials I found told me to use Extrude Nurbs to get the null to extrude. I spent a lot of time trying to figure out how to get to the Extrude Nurbs command.  I could not find it, mostly because it is not there.  After you do all the other steps in Illustrator- saving in 8, centering and creating outlines it will still come in as a null and you have to apply that to get it to extrude. 

Two steps to solve the problem- first drag Extrude from the top pull down menu- it is in the sub-menu of  the green cube with a scaffold around it icon- onto your file in the menu at the right of your screen, then do not forget to, under the Object tab menu down below it- check the Hierarchical box.   And then Bob's your uncle.

Participant
December 9, 2023

Oh boy I wish I'd seen your post an hour ago ! There's now infra red sniper sight spots coming through the office window - I think I know too much...