Substance addon for blender black materials

Hi
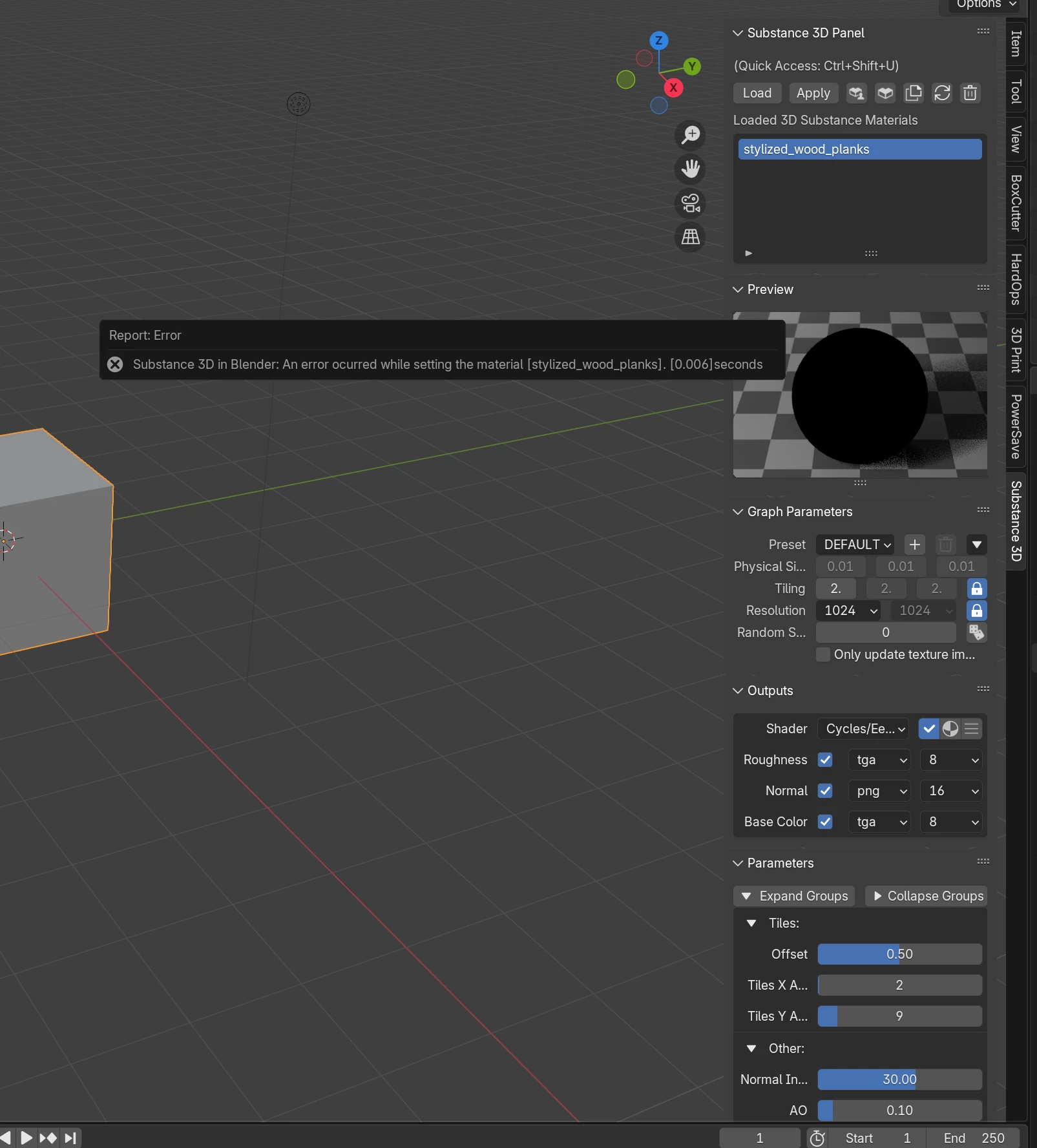
Just got substance painter, and installed the Blender addon and got it working with the integration tools. (Both latest version) Tried exporting materials as sbsar and loading them via the blender addon, which just produces a black material. Downloaded some community SBSAR-files as well
Like this
https://substance3d.adobe.com/community-assets/assets/8421dd61a662f5eb92182a587b60eda3c2879544
Also just produces a black texture which is also black if I apply it to the material. An Error flashes by (Added in the screengrab) But it is not very helpful. Anyone know where I could start to look for issues to get this resolved?
This is on a laptop running a Geforce 2060 RTX
Best regards
Johann
