Changing LR File Location - How To Point LR to New Location
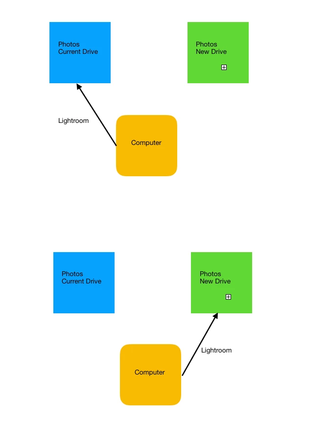
I copied (Carbon Copy Cloner) my entire LR library to a brand new hard drive enclosure. Moving forward, I want to work from the new enclosure.
What are the steps to redirect LR to the new location? In short, the next time I launch LR, it needs to load from the new enclosure.
Preparation steps:
(1) The location of the Catalogs are set and will not change. They are on a completely separate hard drive.
(2) I have more than one backup of all the data.
(3) I have LR set up (desktop short cut) so LR opens directly from the .Ircat. If you're not familiar with this, I can provide more information.
System:
(1) macOS High Sierra (V 10.13.2)
(2) Thunderbolt2 to 2013 MacPro
(3) RAID 10 enclosure
Thank you in advanced for your assistance.
Rafael

