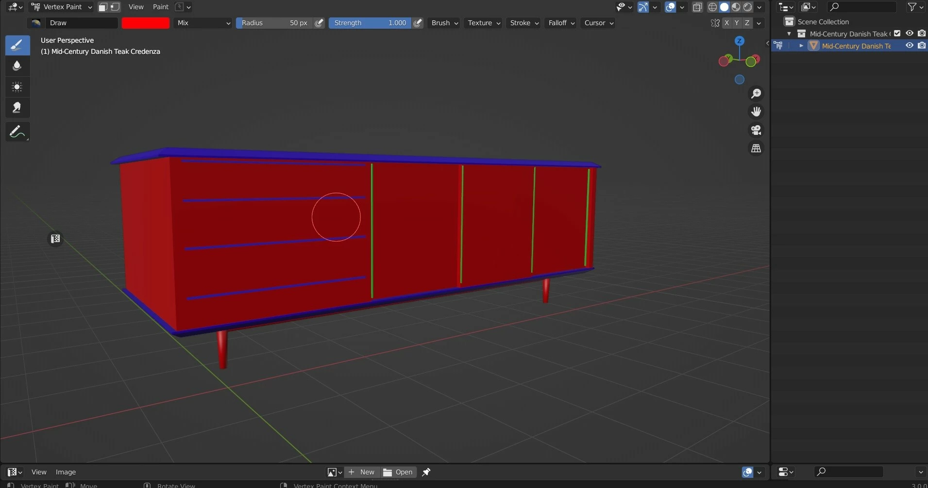
weird artifacts when baking a texture
I just finished modeling this table also setup vertex color made sure everything is correct, i export it to adobe Substance Painter but when i beak textures it has weird artifacts ID maps and I tired to texture it but it doesn't work can anyone please help 



