Open for Voting
P: Add Rec 709 to LUT color spaces in new enhanced profiles
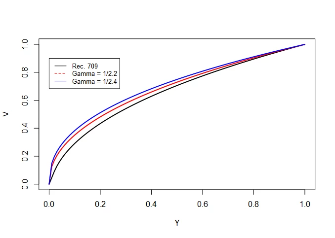
The new enhanced profiles can include LUTs, but the most common color space for existing LUTs, Rec 709, is omitted: 
There are thousands of Rec 709 LUTs available for video color grading, and allowing Rec 709 LUTs in enhanced profiles would let people achieve the same look for their video and still images.
Note that it would be necessary to include two versions of Rec 709 for gamma 2.2 and 2.4, since those are both widely used.
