.obj displaying incorrectly (with extra planes) in Dimension
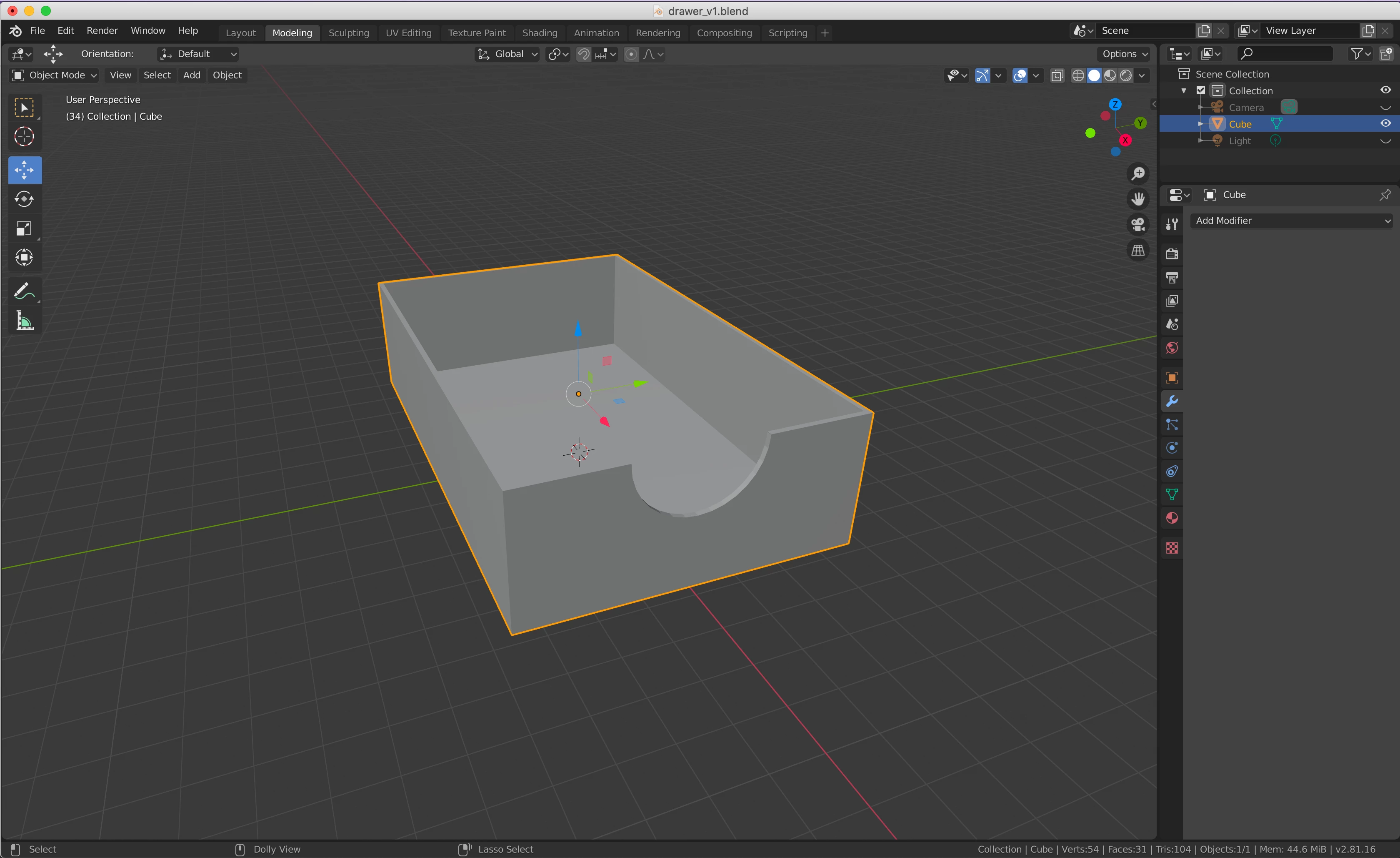
Hi, I created a simple 3D model of a drawer using Blender, and exported it as an .obj. As you can see from my screenshots, the model displays fine in both Blender and Photoshop, but carries strange additional planes when imported into Dimension. Any idea why this would be, and how I can fix it?
I created this drawer by applying a difference between two rectangular shapes (using Boolean modifier), and then a difference between the resulting shape and a cylinder. Would there be a better way to create this shape in Blender for use in Dimension?
Thank you!



