PS CC 3D - Can't find Character Poses
Hello
Im trying to render a person so I can past tattoo designs onto the skin texture, but I'm having trouble passing the body.
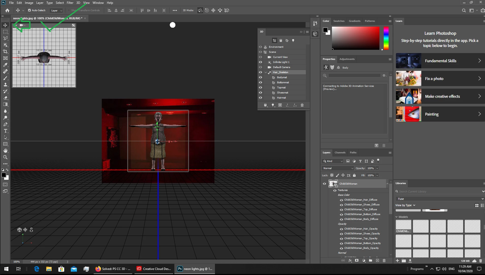
Ive built the character in Fuse, saved to library and I'm selecting on the skeleton like the tutorial video's say. But when I look into my properties window I'm missing the body poses and the face icon.
You can see in the pic bellow I've circles green where the properties are and ticked the skeleton thats selected.
Does anyone know why I'm missing the poses?


